6731¶¥¼¶ÓÎÏ·

»¶Ó­À´µ½6731¶¥¼¶ÓÎÏ·!

ÁªÏµÈÈÏߣº020-38797541 ÓïÑÔÑ¡Ôñ£ºÖÐÎÄ | ENGLISH

6731¶¥¼¶ÓÎÏ·

6731¶¥¼¶ÓÎÏ·(ÖйúÇø)-¹Ù·½ÍøÕ¾
News Center

ÐÂÎÅ×ÊѶ

֪ͨͨ¸æ
¹«Ë¾ÐÂÎÅ
ýÌ屨µÀ
ÊÓÆµ×¨Çø
ÐÐÒµ×ÊѶ
ÄúµÄλÖãºÐÂÎÅ×ÊѶ > ÐÐÒµ×ÊѶ

À¬»ø·¢µçÈÃ×ÊÔ´²þâ± 2500ÒÚÊг¡¿Õ¼äÒ»Á¬ÊÍ·Å

2017-11-23 13:29:22¡¡ÈªÔ´: Öйú»·±£¡¢Öйú»·±£ÔÚÏß¡¢Ç°Õ°¹¤ÒµÑо¿Ôº


À¬»øÈ¼ÉÕ·¢µç¹¤Òµ½üÄêÀ´±äµÃÖËÊÖ¿ÉÈÈ£¬£¬ £¬£¬£¬£¬£¬£¬×ÊÔ´·Å×ÝÓ¿È룬£¬ £¬£¬£¬£¬£¬£¬ÏîĿһÔÙÂ䵨£¬£¬ £¬£¬£¬£¬£¬£¬ÆóÒµ¼ÓËٽṹ£¬£¬ £¬£¬£¬£¬£¬£¬Ô¤¼ÆÎ´À´ÐÐÒµÊг¡¹æÄ£½«´ïǧÒÚ¡£¡£¡£ ¡£ ¡£ÔÚÔÆÔÆÖØ´óµÄÉÌ»úÑÛǰ£¬£¬ £¬£¬£¬£¬£¬£¬À¬»ø·¢µç¹¤ÒµÔ¶¾°Ê®·Ö¿´ºÃ¡£¡£¡£ ¡£ ¡£


Ëæ×ÅÀ¬»ø½ÓÄÉ·Ö¼ðÊÖÒյijÉÊì¡¢³§Ö·½á¹¹ÍýÏëµÄ¿ÆÑ§ºÏÀí»¯ÒÔ¼°À¬»øÈ¼ÉÕ·¢µçÊÖÒÕˮƽµÄÌá¸ß£¬£¬ £¬£¬£¬£¬£¬£¬À¬»øÈ¼ÉÕ·¢µç¹¤Òµ±Ø½«¾ßÓиü´óµÄÉú³¤Ô¶¾°¡£¡£¡£ ¡£ ¡£


6731¶¥¼¶ÓÎÏ·(ÖйúÇø)-¹Ù·½ÍøÕ¾


Ëæ×ųÇÕò»¯½¨ÉèµÄ¼ÓËÙ£¬£¬ £¬£¬£¬£¬£¬£¬ÉúÑÄÀ¬»ø¡¢¿ìµÝÀ¬»ø¡¢ÍâÂôÀ¬»øµÈ¹ÌÌå·ÅÆúÎïÕýÔÚ¼ÓËÙΧ³Ç£¬£¬ £¬£¬£¬£¬£¬£¬¶¼»áÇéÐεļ縺ÈÕÒæÔöÌí£¬£¬ £¬£¬£¬£¬£¬£¬¶øÀ¬»øÈ¼ÉÕÒÔÆäÐÐÒµ¼õÁ¿»¯¡¢×ÊÔ´»¯¡¢ÎÞº¦»¯µÄ´¦Öóͷ£·½·¨£¬£¬ £¬£¬£¬£¬£¬£¬±¸ÊܹØ×¢£¬£¬ £¬£¬£¬£¬£¬£¬ÐÐÒµÒ»Á¬×ßÈÈ¡£¡£¡£ ¡£ ¡£Ô¤¼Æ¡°Ê®ÈýÎ塱ʱ´ú£¬£¬ £¬£¬£¬£¬£¬£¬×ÜÊг¡¹æÄ£½«Áè¼Ý2500ÒÚÔª¡£¡£¡£ ¡£ ¡£


Ëæ×ÅÎÒ¹ú¾­¼ÃÉú³¤ÔöËÙ¼ÓËÙ,ÉúÑÄÀ¬»ø±¬·¢Á¿Ò»Ö±ÅÊÉý,¹ÌÌå·ÅÆúÎïµÄÎÛȾ¾ªÐ͝ÆÇ£¬£¬ £¬£¬£¬£¬£¬£¬Ã¿Ä걬·¢Ô¼1.7ÒÚ¶Ö¶¼»áÀ¬»øºÍ6500Íò¶Ö×óÓÒµÄÏØ³ÇÀ¬»ø£¬£¬ £¬£¬£¬£¬£¬£¬½üÄêÀ´ÎÒ¹ú¹¤Òµ¹ÌÌå·ÏÎïµÄ±¬·¢Á¿Äê¾ùƽ¾ùÔöÌíÂÊԼΪ9%£¬£¬ £¬£¬£¬£¬£¬£¬ÐÞ½¨À¬»ø±¬·¢Á¿ÔöÌíÂÊÁè¼Ý95%£¬£¬ £¬£¬£¬£¬£¬£¬È»¶ø£¬£¬ £¬£¬£¬£¬£¬£¬¶¼»áÉúÑÄÀ¬»øÇåÔËÁ¿Äê¾ù¸´ºÏÔöÌíÂʽöΪ2%¡£¡£¡£ ¡£ ¡£ÑÚÂñÒªÁìÒѾ­ÎÞ·¨Öª×ãÈÕÒæÔöÌíµÄÀ¬»ø´¦Öóͷ£ÐèÇ󡣡£¡£ ¡£ ¡£


Êг¡¿Õ¼äÁè¼Ý2500ÒÚ


ÓÉÓÚȼÉÕ³§ÓõØÃæ»ýÖ»Õ¼µ½À¬»øÎÀÉúÌîÂñ³¡µÄ¶þÊ®·ÖÖ®Ò»£¬£¬ £¬£¬£¬£¬£¬£¬ÉõÖÁ¸üÉÙ£¬£¬ £¬£¬£¬£¬£¬£¬Í¬Ê±£¬£¬ £¬£¬£¬£¬£¬£¬À¬»øÈ¼ÉÕÄÜÒÔ×î¿ìËÙÂÊʵÏÖÀ¬»øÎÞº¦»¯¡¢Îȹ̻¯¡¢¼õÁ¿»¯¡¢×ÊÔ´»¯µÄ×îÖÕ´¦Öóͷ£Ä¿µÄ¡£¡£¡£ ¡£ ¡£ÒÔÊÇ£¬£¬ £¬£¬£¬£¬£¬£¬ÔÚÉú³Ý÷缯¡¢¾­¼ÃÅ¡¢ÍÁµØ×ÊԴϡȱµÄ´óÖж¼»áµÄÉú³¤Åä¾°ºÍÐèÇóÏ£¬£¬ £¬£¬£¬£¬£¬£¬À¬»øÈ¼ÉÕ´¦Öóͷ£ÊµÏÖÁË¿ìËÙÔöÌí¡£¡£¡£ ¡£ ¡£


6731¶¥¼¶ÓÎÏ·(ÖйúÇø)-¹Ù·½ÍøÕ¾


À¬»øÈ¼ÉÕ·¢µç¹¤Òµ¾¿¾¹Óжà»ð±¬?²»Íêȫͳ¼ÆÏÔʾ£¬£¬ £¬£¬£¬£¬£¬£¬9Ô·ݹ²ÓÐÀ¬»øÈ¼ÉÕ·¢µçÏîÄ¿15¸ö£¬£¬ £¬£¬£¬£¬£¬£¬ÌõÔ¼×ܽð¶îÁè¼Ý40ÒÚÔª¡£¡£¡£ ¡£ ¡£ÔÚ¹ú¼ÒÕþ²ßµÄ¶¦Á¦´ó¾ÙÍÆ¶¯Ï£¬£¬ £¬£¬£¬£¬£¬£¬×÷Ϊ»·±£ÐÐÒµµ±ÖÐ×îÓÐÔ¶¾°¡¢ÉÌҵģʽ×îΪ³ÉÊìµÄ×ÓÐÐÒµ£¬£¬ £¬£¬£¬£¬£¬£¬À¬»øÈ¼ÉÕ·¢µçÐÐÒµÔÚ¡°Ê®ÈýÎ塱ʱ´ú½«ÓоªÈ˵ÄÉú³¤¿Õ¼ä¡£¡£¡£ ¡£ ¡£


ƾ֤ʮÈýÎåÍýÏ룬£¬ £¬£¬£¬£¬£¬£¬2015Äêµ×ÎÒ¹úÀ¬»øÈ¼ÉÕ´¦Öóͷ£ÄÜÁ¦Îª23.5Íò¶Ö/ÈÕ£¬£¬ £¬£¬£¬£¬£¬£¬µ½2020ÄêβĿµÄµÖ´ï59.1Íò¶Ö/ÈÕ£¬£¬ £¬£¬£¬£¬£¬£¬¶ÔÓ¦Ä긴ºÏÔöÌíÂÊ 20%£¬£¬ £¬£¬£¬£¬£¬£¬´¦ÓÚ¿ìËٳɺã¾Ã¡£¡£¡£ ¡£ ¡£¾Ý»·ÎÀÖ®ÉùÊØ¾É¹ÀË㣬£¬ £¬£¬£¬£¬£¬£¬2016ÄêÆð£¬£¬ £¬£¬£¬£¬£¬£¬ÎÒ¹úÀ¬»øÈ¼ÉÕ·¢µçÐÐÒµµÄÊг¡¹æÄ£½«Í»ÆÆ1000ÒÚ¡£¡£¡£ ¡£ ¡£ÔÆÔÆÍÆË㣬£¬ £¬£¬£¬£¬£¬£¬Ô¤¼Æ¡°Ê®ÈýÎ塱ʱ´ú£¬£¬ £¬£¬£¬£¬£¬£¬À¬»øÈ¼ÉÕÉú³¤¿Õ¼äÁÉÀ«£¬£¬ £¬£¬£¬£¬£¬£¬×ÜÊг¡¹æÄ£½«Áè¼Ý2500ÒÚÔª¡£¡£¡£ ¡£ ¡£


6731¶¥¼¶ÓÎÏ·(ÖйúÇø)-¹Ù·½ÍøÕ¾

ͼ1Öйú¶¼»áÀ¬»ø´¦Öóͷ£ÇéÐÎ

ȪԴ£ºÖйú¹ú¼Òͳ¼ÆÄê¼ø


°ÚÔÚͶ×ÊÕßÑÛǰµÄ½«»áÊÇÒ»¿éºÜÊÇÖØ´óµÄµ°¸â¡£¡£¡£ ¡£ ¡£ÃæÁÙÒ»¸öǧÒÚµÄÀ¶º££¬£¬ £¬£¬£¬£¬£¬£¬¸ü¶àµÄ¿ªÍØÕß½«Ó¿ÈëÕâ¸öÊг¡£¬£¬ £¬£¬£¬£¬£¬£¬³ÉΪÀ¬»øÈ¼ÉÕ·¢µçÏò×ÅÊÖÒÕ¸ü¸ßУ¬£¬ £¬£¬£¬£¬£¬£¬×°±¸¸ü¾«¼â£¬£¬ £¬£¬£¬£¬£¬£¬¹¤ÒÕ¸ü»·±£µÄÁìÓòÉý¼¶µÄÖ÷ÒªÍÆ¶¯Á¦¡£¡£¡£ ¡£ ¡£


ÔÚ´ó¹¤ÒµµÄÒñ±ÎÏ£¬£¬ £¬£¬£¬£¬£¬£¬À¬»øÈ¼ÉÕ·¢µçϸ·ÖÖÖ±ðÊÜÒæ·Ëdz£¬£¬ £¬£¬£¬£¬£¬£¬ÀýÈçÀ¬»øÈ¼ÉÕ¯ÐÐÒµ¾ÍÓ­À´ÁËÐÂʱ»ú¡£¡£¡£ ¡£ ¡£¾Ý¹ûÕæ×ÊÁÏÏÔʾ£¬£¬ £¬£¬£¬£¬£¬£¬2016ÄêÎÒ¹úÀ¬»øÈ¼ÉÕ¯װÖÃÁ¿½Ï10ÄêǰÔöÌíÁ˽ü6±¶¡£¡£¡£ ¡£ ¡£½ÓÏÂÀ´£¬£¬ £¬£¬£¬£¬£¬£¬À¬»øÈ¼ÉÕÐÐÒµÂõ½ø´ó¹æÄ£Í¶½¨ÆÚ£¬£¬ £¬£¬£¬£¬£¬£¬À¬»øÈ¼ÉÕ¯ÐèÇó¿ÉÏë¶øÖª»áÒ»Á¬ÉÏÕÇ


¹æÄ £»£»£»£»£»£»£»¯Éú³¤Ê±ÊÆËùÇ÷


¡°Ê®ÈýÎ塱»·±£ÍýÏë¶ÔµØ·½Õþ¸®ÉóºËÖÆ¶©Ï¸»¯ÆÀ¼Û±ê×¼£¬£¬ £¬£¬£¬£¬£¬£¬½«ÇéÐÎÖÎÀíЧ¹ûÕæÕýÓëÕþ¸®¹ÜÀíÄÜÁ¦ÀÎÀΰ󶨡£¡£¡£ ¡£ ¡£Öйú¶¼»áÇéÐÎÎÀÉúÐÐÒµÉú³¤Ñо¿±¨¸æ(2015-2016)ÏÔʾ£¬£¬ £¬£¬£¬£¬£¬£¬Ê®¶þÎåÆÚÄ©¹²½¨³ÉȼÉÕÉèÊ©257×ù£¬£¬ £¬£¬£¬£¬£¬£¬×ÜȼÉÕ´¦Öóͷ£¹æÄ£23.5Íò¶Ö/ÈÕ£¬£¬ £¬£¬£¬£¬£¬£¬Ê®ÈýÎåÆÚÄ©ÍýÏëȼÉÕ×Ü´¦Öóͷ£ÄÜÁ¦´ï50Íò¶Ö/ÈÕ¡£¡£¡£ ¡£ ¡£


¡°Ê®ÈýÎ塱ÌìϳÇÕòÉúÑÄÀ¬»øÎÞº¦»¯´¦Öóͷ£ÉèÊ©½¨ÉèÍýÏë(Õ÷ÇóÒâ¼û¸å)Ìá³ö£¬£¬ £¬£¬£¬£¬£¬£¬µ½ 2020 Ä꣬£¬ £¬£¬£¬£¬£¬£¬ÉúÑÄÀ¬»øÈ¼ÉÕ´¦Öóͷ£ÄÜÁ¦Õ¼ÎÞº¦»¯´¦Öóͷ£ÄÜÁ¦µÄ±ÈÀýµÖ´ï50%£¬£¬ £¬£¬£¬£¬£¬£¬Ö±Ï½ÊС¢ÍýÏëµ¥ÁÐÊкÍÊ¡»á¶¼»á(½¨³ÉÇø)ÉúÑÄÀ¬»øÎÞº¦»¯´¦Öóͷ£Âʵִï 100%;ÆäËûÉèÊж¼»áÉúÑÄÀ¬»øÎÞº¦»¯´¦Öóͷ£Âʵִï 95%ÒÔÉÏ(н®¡¢Î÷²Ø³ýÍâ)¡£¡£¡£ ¡£ ¡£²»ÃãÀø½¨Éè´¦Öóͷ£¹æÄ£Ð¡ÓÚ 300 ¶Ö/ÈÕµÄȼÉÕÉèÊ©¡£¡£¡£ ¡£ ¡£


Ã÷È·µÄÄ¿µÄÖ¸Á¿ºÍÕþ²ßÇãÏòÐÔ½«À¬»øÈ¼ÉÕÐÐÒµµÄ´¦Öóͷ£Ë®Æ½¡¢ÔËÓªÄÜÁ¦ºÍÊÖÒÕˮһÂÉÒªÇóÉÏÉýµ½Ò»¸öеĸ߶È£¬£¬ £¬£¬£¬£¬£¬£¬Ò²¾ÍÒâζ×ÅÖ»Óо߱¸Ò»¶¨¹æÄ£µÄÀ¬»ø·¢µç³§²Å¶ÔÕþ¸®ÏîÄ¿µÄ³Ð½Ó¸ü¾ßÓÅÊÆ£¬£¬ £¬£¬£¬£¬£¬£¬²Å»ªÍê³É½ÏÎªÖØ´óµÄÒ»Ñùƽ³£ÔË×÷¡£¡£¡£ ¡£ ¡£


ɨ³ýÕþ²ßÖ¸±êÍýÏ벻̸£¬£¬ £¬£¬£¬£¬£¬£¬ÎÒ¹úÀ¬»øÖпÉȼÉÕµÄÒòËØ²»¸ß£¬£¬ £¬£¬£¬£¬£¬£¬¼ÓÉÏÀ¬»øÈ¼ÉÕ·¢µçÊÖÒÕµÄÖØ´óÐÔ£¬£¬ £¬£¬£¬£¬£¬£¬¸ß¶îµÄͶ×ʱ¾Ç®£¬£¬ £¬£¬£¬£¬£¬£¬ÐÐÒµ×Ô¼ºµÄÐÔ×ÓÒÔ¼°ÆäÓ¯ÀûÐÔÒ²ÒªÇóÀ¬»øÈ¼ÉÕÁìÓòÏò´ó¹æÄ £»£»£»£»£»£»£»¯Éú³¤¡£¡£¡£ ¡£ ¡£ÖÐͶÕÕÁÏÐû²¼µÄ¡¶2017-2021ÄêÖйúÀ¬»ø·¢µçÐÐҵͶ×ÊÆÊÎö¼°Ô¶¾°Õ¹Íû±¨¸æ¡·Ö¸³ö£¬£¬ £¬£¬£¬£¬£¬£¬Ö»ÓÐÈÕ´¦Öóͷ£À¬»øÊýÄ¿µÖ´ï8000¶ÖÒÔÉϵĹæÄ££¬£¬ £¬£¬£¬£¬£¬£¬²Å»ªÖª×ãµç³§µÄÕý³£Ä±»®ÔËת¡£¡£¡£ ¡£ ¡£


µ¥±ÊͶ×Ê´óÏîĿƵÈÔÂ䵨


¹¤Òµ²ýÊ¢´Ó½¨ÉèÏîÄ¿Â䵨ÊýÄ¿ÒÔ¼°Í¶×ʹæÄ£ÉÏÒѾ­¿ÉÒÔ³õ¿úüĿ£¬£¬ £¬£¬£¬£¬£¬£¬¾Ý¹ûÕæÊý¾ÝÏÔʾ£¬£¬ £¬£¬£¬£¬£¬£¬2016ÄêÌìÏÂÄ⽨À¬»øÈ¼ÉÕ·¢µçÏîÄ¿¶à´ï140¶à¸ö¡£¡£¡£ ¡£ ¡£ÆäÖУ¬£¬ £¬£¬£¬£¬£¬£¬Ä⽨ÊýÄ¿µÖ´ï2λÊýµÄ°üÀ¨°²»Õ(14¸ö)¡¢¹ã¶«(16¸ö)¡¢½­ËÕ(11¸ö)¡¢É½¶«(17¸ö)µÈ¡£¡£¡£ ¡£ ¡£


6731¶¥¼¶ÓÎÏ·(ÖйúÇø)-¹Ù·½ÍøÕ¾

ͼ2 2016Äêµ×ÖйúÔÚÔËÐÐÀ¬»øÈ¼ÉÕ·¢µçÏîÄ¿

Êý¾ÝȪԴ£º¹ú¼Òͳ¼Æ¾Ö£¬£¬ £¬£¬£¬£¬£¬£¬Öйú¹¤ÒµÆóÒµÊý¾Ý¿â


6731¶¥¼¶ÓÎÏ·(ÖйúÇø)-¹Ù·½ÍøÕ¾

ͼ3 ¡°Ê®ÈýÎ塱ʱ´ú¸÷Ê¡ÐÂÔöÉúÑÄÀ¬»øÈ¼ÉÕ´¦Öóͷ£ÄÜÁ¦Ä¿µÄÅÅÐò

Êý¾ÝȪԴ£º¹ú¼Òͳ¼Æ¾Ö


2017Äê×èÖ¹9Ô£¬£¬ £¬£¬£¬£¬£¬£¬ÌìϹûÕæµÄÀ¬»øÈ¼ÉÕ·¢µçÏîÄ¿ÒѾ­²»Ï°ë°ÙÖ®Êý¡£¡£¡£ ¡£ ¡£Ê¢ÔË»·±£¡¢Ê×´´ÇéÐΡ¢å«À¶ÇéÐΡ¢ÖйúÌì麡¢¹â´ó»·±£¡¢½õ½­¼¯ÍÅ¡¢ÆôʾɣµÂ¡¢¸ßÄÜÇéÐÎµÈÆóÒµ×÷Ϊ»·±£ÐÐÒµµÄٮٮÕߣ¬£¬ £¬£¬£¬£¬£¬£¬ÒѾ­ÂÊÏÈÄÃÏÂÁ˱鲼±±¾©¡¢°²»Õ¡¢Ð½®¡¢º£ÄÏ¡¢Õã½­µÈ¹ú½çµÄ¶à¸öÏà¹ØÏîÄ¿¡£¡£¡£ ¡£ ¡£


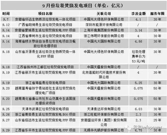
¾Ý²»ÍêÈ«Êý¾ÝÏÔʾ£¬£¬ £¬£¬£¬£¬£¬£¬2017Äê9Ô¹²¹ûÕæÁË15¸öÀ¬»øÈ¼ÉÕ·¢µçÏîÄ¿£¬£¬ £¬£¬£¬£¬£¬£¬Éæ¼°½ð¶î³¬40ÒÚ¡£¡£¡£ ¡£ ¡£Öйú¹â´óÂÌÉ«»·±£ÓÐÏÞ¹«Ë¾¹ûÕæµÄ3¸öÐÂÏîÄ¿£¬£¬ £¬£¬£¬£¬£¬£¬×ÜͶ×ÊÓâ9ÒÚÔª£¬£¬ £¬£¬£¬£¬£¬£¬Õã½­Ê¡º£ÑÎÏØµÄÀ¬»ø·¢µçÏîÄ¿µ¥±Ê¼ÛÖµÒ²ÔÚ5ÒÚ×óÓÒ£¬£¬ £¬£¬£¬£¬£¬£¬½­Î÷ÀÖÆ½ÊÐÀ¬»øÈ¼ÉÕÏîĿҲԤ¼ÆÍ¶×ÊÔ¼4.7ÒÚÔª¡£¡£¡£ ¡£ ¡£


6731¶¥¼¶ÓÎÏ·(ÖйúÇø)-¹Ù·½ÍøÕ¾

ͼ4 2017Äê9ÔÂÀ¬»øÈ¼ÉÕ·¢µçÏîÄ¿»ã×Ü

×ÊÁÏȪԴ£º¹ûÕæ×ÊÁÏÕûÀí


²»µ«ÔÆÔÆ£¬£¬ £¬£¬£¬£¬£¬£¬Ò»¾­Ò»ÖÜÄÚ¾ÍÓÐ4¸öÀ¬»øÈ¼ÉÕ·¢µçÏîĿǩԼÀֳɡ£¡£¡£ ¡£ ¡£9ÔÂ13ÈÕ£¬£¬ £¬£¬£¬£¬£¬£¬ÉϺ £»£»£»£»£»£»£ÇéÐÎͨ¸æ³Æ£¬£¬ £¬£¬£¬£¬£¬£¬Ç©ÊðÁËÃɳÇÏØÀ¬»øÈ¼ÉÕ·¢µçPPPÏîÄ¿;9ÔÂ14ÈÕ£¬£¬ £¬£¬£¬£¬£¬£¬¹â´ó¹ú¼ÊÖб꺣ÄÏÁêË®ÏØÀ¬»ø·¢µçÏîÄ¿;9ÔÂ15ÈÕ£¬£¬ £¬£¬£¬£¬£¬£¬Î°Ã÷»·±£ÌåÏÖ£¬£¬ £¬£¬£¬£¬£¬£¬¹«Ë¾ÒѾ­ÄÃÏÂÕÁÊ÷ÊÐÉúÑÄÀ¬»øÈ¼ÉÕÏîÄ¿½¨ÉèÔËÓª±êµÄ;9ÔÂ19ÈÕ£¬£¬ £¬£¬£¬£¬£¬£¬¹â´ó¹ú¼ÊÔÙ¶áÕã½­º£ÑÎÀ¬»ø·¢µçÏîÄ¿¡£¡£¡£ ¡£ ¡£


¶øÌá¼°À¬»øÈ¼ÉÕÏîÄ¿´óµ¥£¬£¬ £¬£¬£¬£¬£¬£¬²»¾ÃǰÒýÆð¾ª¶¯µÄÑζ¼»á¾²Âö¹¤ÒµÔ°ÇøÉúÑÄÀ¬»øÈ¼ÉÕ·¢µçPPPÏîÄ¿ÆßÇ¿½ÇÖð¸üÊÇÒýÈËÖõÄ¿¡£¡£¡£ ¡£ ¡£¸ÃÏîÄ¿½¨³Éºó£¬£¬ £¬£¬£¬£¬£¬£¬Ô¤¼ÆÈÕ´¦Öóͷ£¶¼»áÉúÑÄÀ¬»ø1400¶Ö£¬£¬ £¬£¬£¬£¬£¬£¬ÅäÌ×À¬»øÈ¼ÉÕ¯¡¢ÓàÈȹøÂ¯ÒÔ¼°ÄýÆûʽÆûÂÖ·¢µç»ú×飬£¬ £¬£¬£¬£¬£¬£¬×ÜͶ×Ê6.65ÒÚÔª£¬£¬ £¬£¬£¬£¬£¬£¬ÎüÒýÁ˰üÀ¨¹â´ó¹ú¼Ê¡¢ÖйúÌì麡¢ÉϺ£µçÆøµÈÔÚÄÚµÄÆß´óÆóҵ̨ͬ¾º¼¼¡£¡£¡£ ¡£ ¡£


ÂÛ¹æÄ££¬£¬ £¬£¬£¬£¬£¬£¬À´×ÔýÌåµÄÐÂÎÅÏÔʾ£¬£¬ £¬£¬£¬£¬£¬£¬ÎÒ¹ú½«½¨È«Çò×î´óÀ¬»ø·¢µç³§£¬£¬ £¬£¬£¬£¬£¬£¬ÈÕ´¦Öóͷ£ÄÜÁ¦½«´ï5000¶Ö£¬£¬ £¬£¬£¬£¬£¬£¬Ô¤¼Æ2020ÄêͶÔË¡£¡£¡£ ¡£ ¡£Õâ×ùÀ¬»øÈ¼ÉÕ³§½«×øÂäÓÚÉîÛÚÊн¼£¬£¬ £¬£¬£¬£¬£¬£¬½ÓÄÉ×îÏȽøµÄÊÖÒÕ£¬£¬ £¬£¬£¬£¬£¬£¬Îݶ¥ÆÌÉè4ÍòƽÃ×¹â·ü°å¡£¡£¡£ ¡£ ¡£¸ÃÐÞ½¨»¹½«Ô¤Áô¾°¹ÛͨµÀ£¬£¬ £¬£¬£¬£¬£¬£¬³ÉΪÏֳɵĽÌÓý»ùµØ¡£¡£¡£ ¡£ ¡£


ÁúÍ·ÆóÒµºôÖ®Óû³ö


¾­ÓɶàÄêÀ¬»ø·¢µç¹¤ÒµµÄÉú³¤£¬£¬ £¬£¬£¬£¬£¬£¬ÎÒ¹úÒѾ­ÓµÓÐÁËÒ»ÅúרҵÀ¬»øÈ¼ÉÕÔËάµÄ¹«Ë¾¡£¡£¡£ ¡£ ¡ £»£»£»£»£»£»£ÇéÐα £»£»£»£»£»£»£»¤µÚÈý·½ÖÎÀí½«´ÙʹÒÑÍùÕþ¸®ÈÏÕæµÄÇéÐÎÖÎÀíÏîĿתÈøøÃñÓªÆóÒµ»òÃñ¼ä×éÖ¯£¬£¬ £¬£¬£¬£¬£¬£¬ÒÑÍùÒÀÀµÉîÖ¿Õþ¸®Åä¾°¶øÊÖÒÕÔËÓªÒ»Ñùƽ³£»¯µÄÆóÒµ²»»áÔÙÊÇÊг¡ÖеÄÖ÷½Ç¡£¡£¡£ ¡£ ¡£Í¨¹ýÕþ¸®î¿Ïµ£¬£¬ £¬£¬£¬£¬£¬£¬´´ÔìÌõ¼þÈÃÉç»á×ÊÔ´½øÈëÊг¡£¬£¬ £¬£¬£¬£¬£¬£¬×÷ÓýÒ»ÅúÓµÓÐרҵ֪ʶµÄÈ˲Å£¬£¬ £¬£¬£¬£¬£¬£¬½¨ÉèÎüÒýÉç»á×ÊÔ´½øÈë»·±£ÁìÓòµÄͶ×ÊÔËÓª»úÖÆ½«Ê¹Î´À´Êг¡ÖÈÐòÒ»Ö±Ç÷ÓÚÍêÉÆ£¬£¬ £¬£¬£¬£¬£¬£¬ÐÐÒµ½«×ßÏòÔ½·¢¿µ½¡³¤ÆÚµÄÉú³¤¡£¡£¡£ ¡£ ¡£


µÚÈý·½ÖÎÀíÍÆ½øÀú³ÌÖУ¬£¬ £¬£¬£¬£¬£¬£¬Õþ¸®Ö¸µ¼Íƶ¯£¬£¬ £¬£¬£¬£¬£¬£¬µØ·½ÊÔµã̽Ë÷ÏÈÐУ¬£¬ £¬£¬£¬£¬£¬£¬ÐÐÒµ¼¯ÖжȼÌÐøÌá¸ß£¬£¬ £¬£¬£¬£¬£¬£¬µØ·½²úÄܽ«»òÐíÂʱ»ÐÐÒµÁúÍ·ÆóÒµÕûºÏ£¬£¬ £¬£¬£¬£¬£¬£¬À¬»ø·¢µç½¨³§Àú³ÌÖпÉÌṩ´ÓѡַÍýÏë¡¢µ½Õý³£ÔËӪȫÀú³ÌµÄÒ»ÌõÁú·þÎñ¡£¡£¡£ ¡£ ¡£Ç¿Ê¢µÄÔËÓªºÍ×ÊÔ´ÕûºÏÄÜÁ¦¡£¡£¡£ ¡£ ¡£Ïò»·ÎÀÁìÓòÑÓÉìµÄÄÜÁ¦¡£¡£¡£ ¡£ ¡£


½üÄêÀ´£¬£¬ £¬£¬£¬£¬£¬£¬À¬»øÈ¼ÉÕ·¢µçÐÐÒµ¼¯ÖжÈÒѾ­ÔÚÒ»Á¬ÉÏÉý£¬£¬ £¬£¬£¬£¬£¬£¬ÓÅÊÆÆóÒµÒÑÏÔ¶ͷ½Ç¡£¡£¡£ ¡£ ¡£¾Ý·½Ðñ×ÊԴͳ¼Æ£¬£¬ £¬£¬£¬£¬£¬£¬×èÖ¹2015Äêµ×£¬£¬ £¬£¬£¬£¬£¬£¬Ç°Ê®´óÀ¬»øÈ¼ÉÕÆóÒµµÄÊг¡Õ¼ÓÐÂÊÒѾ­¿¿½ü80%¡£¡£¡£ ¡£ ¡£¹â´ó¹ú¼Ê¡¢å«À¶ÇéÐΡ¢ÖйúÌì麡¢Î°Ã÷»·±£¡¢ÉϺ £»£»£»£»£»£»£ÇéÐΡ¢ÆôʾɣµÂ¡¢Ó¯·åÇéÐεÈ×ÅÃûÆóÒµÕùÏà½á¹¹À¬»øÈ¼ÉÕÏîÄ¿¡£¡£¡£ ¡£ ¡£


ÔÚÀ¬»øÈ¼ÉÕÐÐÒµµÄδÀ´Éú³¤ÉÏ£¬£¬ £¬£¬£¬£¬£¬£¬×¨ÒµÔËÓªÉ̵ľºÕùÓÅÊÆ½«Ô½·¢Í¹ÏÔ£¬£¬ £¬£¬£¬£¬£¬£¬Öð²½ÊµÏÖ¡°¹¤ÒÕÊÖÒÕˮƽ¼«Ö»¯¡¢½¨ÉèÔËÓª±ê×¼¼«Ö»¯¡¢»·±£¿£¿£¿ £¿ £¿£¿£¿ØÖÆÖ¸±ê¼«Ö»¯¡±£¬£¬ £¬£¬£¬£¬£¬£¬ÒÔ¸»ºñÔËÓªÂÄÀú¡¢×¼È·µÄ±¾Ç®¿ØÖÆÄÜÁ¦¡¢ÍêÉÆµÄÉÏÖÐÏÂÓÎÈ«¹¤ÒµÁ´½á¹¹ÊµÏÖÉç»áÐ§Òæ×î´ó»¯£¬£¬ £¬£¬£¬£¬£¬£¬ÔÚǧÒÚÊг¡¾ºÕùÖÐÍÑÓ±¶ø³ö¡£¡£¡£ ¡£ ¡£


À¬»ø·¢µçÈÃ×ÊÔ´²þâ± 2500ÒÚÊг¡¿Õ¼äÒ»Á¬ÊÍ·Å

2017-11-23 13:29:22¡¡ÈªÔ´: Öйú»·±£¡¢Öйú»·±£ÔÚÏß¡¢Ç°Õ°¹¤ÒµÑо¿Ôº


À¬»øÈ¼ÉÕ·¢µç¹¤Òµ½üÄêÀ´±äµÃÖËÊÖ¿ÉÈÈ£¬£¬ £¬£¬£¬£¬£¬£¬×ÊÔ´·Å×ÝÓ¿È룬£¬ £¬£¬£¬£¬£¬£¬ÏîĿһÔÙÂ䵨£¬£¬ £¬£¬£¬£¬£¬£¬ÆóÒµ¼ÓËٽṹ£¬£¬ £¬£¬£¬£¬£¬£¬Ô¤¼ÆÎ´À´ÐÐÒµÊг¡¹æÄ£½«´ïǧÒÚ¡£¡£¡£ ¡£ ¡£ÔÚÔÆÔÆÖØ´óµÄÉÌ»úÑÛǰ£¬£¬ £¬£¬£¬£¬£¬£¬À¬»ø·¢µç¹¤ÒµÔ¶¾°Ê®·Ö¿´ºÃ¡£¡£¡£ ¡£ ¡£


Ëæ×ÅÀ¬»ø½ÓÄÉ·Ö¼ðÊÖÒյijÉÊì¡¢³§Ö·½á¹¹ÍýÏëµÄ¿ÆÑ§ºÏÀí»¯ÒÔ¼°À¬»øÈ¼ÉÕ·¢µçÊÖÒÕˮƽµÄÌá¸ß£¬£¬ £¬£¬£¬£¬£¬£¬À¬»øÈ¼ÉÕ·¢µç¹¤Òµ±Ø½«¾ßÓиü´óµÄÉú³¤Ô¶¾°¡£¡£¡£ ¡£ ¡£


6731¶¥¼¶ÓÎÏ·(ÖйúÇø)-¹Ù·½ÍøÕ¾


Ëæ×ųÇÕò»¯½¨ÉèµÄ¼ÓËÙ£¬£¬ £¬£¬£¬£¬£¬£¬ÉúÑÄÀ¬»ø¡¢¿ìµÝÀ¬»ø¡¢ÍâÂôÀ¬»øµÈ¹ÌÌå·ÅÆúÎïÕýÔÚ¼ÓËÙΧ³Ç£¬£¬ £¬£¬£¬£¬£¬£¬¶¼»áÇéÐεļ縺ÈÕÒæÔöÌí£¬£¬ £¬£¬£¬£¬£¬£¬¶øÀ¬»øÈ¼ÉÕÒÔÆäÐÐÒµ¼õÁ¿»¯¡¢×ÊÔ´»¯¡¢ÎÞº¦»¯µÄ´¦Öóͷ£·½·¨£¬£¬ £¬£¬£¬£¬£¬£¬±¸ÊܹØ×¢£¬£¬ £¬£¬£¬£¬£¬£¬ÐÐÒµÒ»Á¬×ßÈÈ¡£¡£¡£ ¡£ ¡£Ô¤¼Æ¡°Ê®ÈýÎ塱ʱ´ú£¬£¬ £¬£¬£¬£¬£¬£¬×ÜÊг¡¹æÄ£½«Áè¼Ý2500ÒÚÔª¡£¡£¡£ ¡£ ¡£


Ëæ×ÅÎÒ¹ú¾­¼ÃÉú³¤ÔöËÙ¼ÓËÙ,ÉúÑÄÀ¬»ø±¬·¢Á¿Ò»Ö±ÅÊÉý,¹ÌÌå·ÅÆúÎïµÄÎÛȾ¾ªÐ͝ÆÇ£¬£¬ £¬£¬£¬£¬£¬£¬Ã¿Ä걬·¢Ô¼1.7ÒÚ¶Ö¶¼»áÀ¬»øºÍ6500Íò¶Ö×óÓÒµÄÏØ³ÇÀ¬»ø£¬£¬ £¬£¬£¬£¬£¬£¬½üÄêÀ´ÎÒ¹ú¹¤Òµ¹ÌÌå·ÏÎïµÄ±¬·¢Á¿Äê¾ùƽ¾ùÔöÌíÂÊԼΪ9%£¬£¬ £¬£¬£¬£¬£¬£¬ÐÞ½¨À¬»ø±¬·¢Á¿ÔöÌíÂÊÁè¼Ý95%£¬£¬ £¬£¬£¬£¬£¬£¬È»¶ø£¬£¬ £¬£¬£¬£¬£¬£¬¶¼»áÉúÑÄÀ¬»øÇåÔËÁ¿Äê¾ù¸´ºÏÔöÌíÂʽöΪ2%¡£¡£¡£ ¡£ ¡£ÑÚÂñÒªÁìÒѾ­ÎÞ·¨Öª×ãÈÕÒæÔöÌíµÄÀ¬»ø´¦Öóͷ£ÐèÇ󡣡£¡£ ¡£ ¡£


Êг¡¿Õ¼äÁè¼Ý2500ÒÚ


ÓÉÓÚȼÉÕ³§ÓõØÃæ»ýÖ»Õ¼µ½À¬»øÎÀÉúÌîÂñ³¡µÄ¶þÊ®·ÖÖ®Ò»£¬£¬ £¬£¬£¬£¬£¬£¬ÉõÖÁ¸üÉÙ£¬£¬ £¬£¬£¬£¬£¬£¬Í¬Ê±£¬£¬ £¬£¬£¬£¬£¬£¬À¬»øÈ¼ÉÕÄÜÒÔ×î¿ìËÙÂÊʵÏÖÀ¬»øÎÞº¦»¯¡¢Îȹ̻¯¡¢¼õÁ¿»¯¡¢×ÊÔ´»¯µÄ×îÖÕ´¦Öóͷ£Ä¿µÄ¡£¡£¡£ ¡£ ¡£ÒÔÊÇ£¬£¬ £¬£¬£¬£¬£¬£¬ÔÚÉú³Ý÷缯¡¢¾­¼ÃÅ¡¢ÍÁµØ×ÊԴϡȱµÄ´óÖж¼»áµÄÉú³¤Åä¾°ºÍÐèÇóÏ£¬£¬ £¬£¬£¬£¬£¬£¬À¬»øÈ¼ÉÕ´¦Öóͷ£ÊµÏÖÁË¿ìËÙÔöÌí¡£¡£¡£ ¡£ ¡£


6731¶¥¼¶ÓÎÏ·(ÖйúÇø)-¹Ù·½ÍøÕ¾


À¬»øÈ¼ÉÕ·¢µç¹¤Òµ¾¿¾¹Óжà»ð±¬?²»Íêȫͳ¼ÆÏÔʾ£¬£¬ £¬£¬£¬£¬£¬£¬9Ô·ݹ²ÓÐÀ¬»øÈ¼ÉÕ·¢µçÏîÄ¿15¸ö£¬£¬ £¬£¬£¬£¬£¬£¬ÌõÔ¼×ܽð¶îÁè¼Ý40ÒÚÔª¡£¡£¡£ ¡£ ¡£ÔÚ¹ú¼ÒÕþ²ßµÄ¶¦Á¦´ó¾ÙÍÆ¶¯Ï£¬£¬ £¬£¬£¬£¬£¬£¬×÷Ϊ»·±£ÐÐÒµµ±ÖÐ×îÓÐÔ¶¾°¡¢ÉÌҵģʽ×îΪ³ÉÊìµÄ×ÓÐÐÒµ£¬£¬ £¬£¬£¬£¬£¬£¬À¬»øÈ¼ÉÕ·¢µçÐÐÒµÔÚ¡°Ê®ÈýÎ塱ʱ´ú½«ÓоªÈ˵ÄÉú³¤¿Õ¼ä¡£¡£¡£ ¡£ ¡£


ƾ֤ʮÈýÎåÍýÏ룬£¬ £¬£¬£¬£¬£¬£¬2015Äêµ×ÎÒ¹úÀ¬»øÈ¼ÉÕ´¦Öóͷ£ÄÜÁ¦Îª23.5Íò¶Ö/ÈÕ£¬£¬ £¬£¬£¬£¬£¬£¬µ½2020ÄêβĿµÄµÖ´ï59.1Íò¶Ö/ÈÕ£¬£¬ £¬£¬£¬£¬£¬£¬¶ÔÓ¦Ä긴ºÏÔöÌíÂÊ 20%£¬£¬ £¬£¬£¬£¬£¬£¬´¦ÓÚ¿ìËٳɺã¾Ã¡£¡£¡£ ¡£ ¡£¾Ý»·ÎÀÖ®ÉùÊØ¾É¹ÀË㣬£¬ £¬£¬£¬£¬£¬£¬2016ÄêÆð£¬£¬ £¬£¬£¬£¬£¬£¬ÎÒ¹úÀ¬»øÈ¼ÉÕ·¢µçÐÐÒµµÄÊг¡¹æÄ£½«Í»ÆÆ1000ÒÚ¡£¡£¡£ ¡£ ¡£ÔÆÔÆÍÆË㣬£¬ £¬£¬£¬£¬£¬£¬Ô¤¼Æ¡°Ê®ÈýÎ塱ʱ´ú£¬£¬ £¬£¬£¬£¬£¬£¬À¬»øÈ¼ÉÕÉú³¤¿Õ¼äÁÉÀ«£¬£¬ £¬£¬£¬£¬£¬£¬×ÜÊг¡¹æÄ£½«Áè¼Ý2500ÒÚÔª¡£¡£¡£ ¡£ ¡£


6731¶¥¼¶ÓÎÏ·(ÖйúÇø)-¹Ù·½ÍøÕ¾

ͼ1Öйú¶¼»áÀ¬»ø´¦Öóͷ£ÇéÐÎ

ȪԴ£ºÖйú¹ú¼Òͳ¼ÆÄê¼ø


°ÚÔÚͶ×ÊÕßÑÛǰµÄ½«»áÊÇÒ»¿éºÜÊÇÖØ´óµÄµ°¸â¡£¡£¡£ ¡£ ¡£ÃæÁÙÒ»¸öǧÒÚµÄÀ¶º££¬£¬ £¬£¬£¬£¬£¬£¬¸ü¶àµÄ¿ªÍØÕß½«Ó¿ÈëÕâ¸öÊг¡£¬£¬ £¬£¬£¬£¬£¬£¬³ÉΪÀ¬»øÈ¼ÉÕ·¢µçÏò×ÅÊÖÒÕ¸ü¸ßУ¬£¬ £¬£¬£¬£¬£¬£¬×°±¸¸ü¾«¼â£¬£¬ £¬£¬£¬£¬£¬£¬¹¤ÒÕ¸ü»·±£µÄÁìÓòÉý¼¶µÄÖ÷ÒªÍÆ¶¯Á¦¡£¡£¡£ ¡£ ¡£


ÔÚ´ó¹¤ÒµµÄÒñ±ÎÏ£¬£¬ £¬£¬£¬£¬£¬£¬À¬»øÈ¼ÉÕ·¢µçϸ·ÖÖÖ±ðÊÜÒæ·Ëdz£¬£¬ £¬£¬£¬£¬£¬£¬ÀýÈçÀ¬»øÈ¼ÉÕ¯ÐÐÒµ¾ÍÓ­À´ÁËÐÂʱ»ú¡£¡£¡£ ¡£ ¡£¾Ý¹ûÕæ×ÊÁÏÏÔʾ£¬£¬ £¬£¬£¬£¬£¬£¬2016ÄêÎÒ¹úÀ¬»øÈ¼ÉÕ¯װÖÃÁ¿½Ï10ÄêǰÔöÌíÁ˽ü6±¶¡£¡£¡£ ¡£ ¡£½ÓÏÂÀ´£¬£¬ £¬£¬£¬£¬£¬£¬À¬»øÈ¼ÉÕÐÐÒµÂõ½ø´ó¹æÄ£Í¶½¨ÆÚ£¬£¬ £¬£¬£¬£¬£¬£¬À¬»øÈ¼ÉÕ¯ÐèÇó¿ÉÏë¶øÖª»áÒ»Á¬ÉÏÕÇ


¹æÄ £»£»£»£»£»£»£»¯Éú³¤Ê±ÊÆËùÇ÷


¡°Ê®ÈýÎ塱»·±£ÍýÏë¶ÔµØ·½Õþ¸®ÉóºËÖÆ¶©Ï¸»¯ÆÀ¼Û±ê×¼£¬£¬ £¬£¬£¬£¬£¬£¬½«ÇéÐÎÖÎÀíЧ¹ûÕæÕýÓëÕþ¸®¹ÜÀíÄÜÁ¦ÀÎÀΰ󶨡£¡£¡£ ¡£ ¡£Öйú¶¼»áÇéÐÎÎÀÉúÐÐÒµÉú³¤Ñо¿±¨¸æ(2015-2016)ÏÔʾ£¬£¬ £¬£¬£¬£¬£¬£¬Ê®¶þÎåÆÚÄ©¹²½¨³ÉȼÉÕÉèÊ©257×ù£¬£¬ £¬£¬£¬£¬£¬£¬×ÜȼÉÕ´¦Öóͷ£¹æÄ£23.5Íò¶Ö/ÈÕ£¬£¬ £¬£¬£¬£¬£¬£¬Ê®ÈýÎåÆÚÄ©ÍýÏëȼÉÕ×Ü´¦Öóͷ£ÄÜÁ¦´ï50Íò¶Ö/ÈÕ¡£¡£¡£ ¡£ ¡£


¡°Ê®ÈýÎ塱ÌìϳÇÕòÉúÑÄÀ¬»øÎÞº¦»¯´¦Öóͷ£ÉèÊ©½¨ÉèÍýÏë(Õ÷ÇóÒâ¼û¸å)Ìá³ö£¬£¬ £¬£¬£¬£¬£¬£¬µ½ 2020 Ä꣬£¬ £¬£¬£¬£¬£¬£¬ÉúÑÄÀ¬»øÈ¼ÉÕ´¦Öóͷ£ÄÜÁ¦Õ¼ÎÞº¦»¯´¦Öóͷ£ÄÜÁ¦µÄ±ÈÀýµÖ´ï50%£¬£¬ £¬£¬£¬£¬£¬£¬Ö±Ï½ÊС¢ÍýÏëµ¥ÁÐÊкÍÊ¡»á¶¼»á(½¨³ÉÇø)ÉúÑÄÀ¬»øÎÞº¦»¯´¦Öóͷ£Âʵִï 100%;ÆäËûÉèÊж¼»áÉúÑÄÀ¬»øÎÞº¦»¯´¦Öóͷ£Âʵִï 95%ÒÔÉÏ(н®¡¢Î÷²Ø³ýÍâ)¡£¡£¡£ ¡£ ¡£²»ÃãÀø½¨Éè´¦Öóͷ£¹æÄ£Ð¡ÓÚ 300 ¶Ö/ÈÕµÄȼÉÕÉèÊ©¡£¡£¡£ ¡£ ¡£


Ã÷È·µÄÄ¿µÄÖ¸Á¿ºÍÕþ²ßÇãÏòÐÔ½«À¬»øÈ¼ÉÕÐÐÒµµÄ´¦Öóͷ£Ë®Æ½¡¢ÔËÓªÄÜÁ¦ºÍÊÖÒÕˮһÂÉÒªÇóÉÏÉýµ½Ò»¸öеĸ߶È£¬£¬ £¬£¬£¬£¬£¬£¬Ò²¾ÍÒâζ×ÅÖ»Óо߱¸Ò»¶¨¹æÄ£µÄÀ¬»ø·¢µç³§²Å¶ÔÕþ¸®ÏîÄ¿µÄ³Ð½Ó¸ü¾ßÓÅÊÆ£¬£¬ £¬£¬£¬£¬£¬£¬²Å»ªÍê³É½ÏÎªÖØ´óµÄÒ»Ñùƽ³£ÔË×÷¡£¡£¡£ ¡£ ¡£


ɨ³ýÕþ²ßÖ¸±êÍýÏ벻̸£¬£¬ £¬£¬£¬£¬£¬£¬ÎÒ¹úÀ¬»øÖпÉȼÉÕµÄÒòËØ²»¸ß£¬£¬ £¬£¬£¬£¬£¬£¬¼ÓÉÏÀ¬»øÈ¼ÉÕ·¢µçÊÖÒÕµÄÖØ´óÐÔ£¬£¬ £¬£¬£¬£¬£¬£¬¸ß¶îµÄͶ×ʱ¾Ç®£¬£¬ £¬£¬£¬£¬£¬£¬ÐÐÒµ×Ô¼ºµÄÐÔ×ÓÒÔ¼°ÆäÓ¯ÀûÐÔÒ²ÒªÇóÀ¬»øÈ¼ÉÕÁìÓòÏò´ó¹æÄ £»£»£»£»£»£»£»¯Éú³¤¡£¡£¡£ ¡£ ¡£ÖÐͶÕÕÁÏÐû²¼µÄ¡¶2017-2021ÄêÖйúÀ¬»ø·¢µçÐÐҵͶ×ÊÆÊÎö¼°Ô¶¾°Õ¹Íû±¨¸æ¡·Ö¸³ö£¬£¬ £¬£¬£¬£¬£¬£¬Ö»ÓÐÈÕ´¦Öóͷ£À¬»øÊýÄ¿µÖ´ï8000¶ÖÒÔÉϵĹæÄ££¬£¬ £¬£¬£¬£¬£¬£¬²Å»ªÖª×ãµç³§µÄÕý³£Ä±»®ÔËת¡£¡£¡£ ¡£ ¡£


µ¥±ÊͶ×Ê´óÏîĿƵÈÔÂ䵨


¹¤Òµ²ýÊ¢´Ó½¨ÉèÏîÄ¿Â䵨ÊýÄ¿ÒÔ¼°Í¶×ʹæÄ£ÉÏÒѾ­¿ÉÒÔ³õ¿úüĿ£¬£¬ £¬£¬£¬£¬£¬£¬¾Ý¹ûÕæÊý¾ÝÏÔʾ£¬£¬ £¬£¬£¬£¬£¬£¬2016ÄêÌìÏÂÄ⽨À¬»øÈ¼ÉÕ·¢µçÏîÄ¿¶à´ï140¶à¸ö¡£¡£¡£ ¡£ ¡£ÆäÖУ¬£¬ £¬£¬£¬£¬£¬£¬Ä⽨ÊýÄ¿µÖ´ï2λÊýµÄ°üÀ¨°²»Õ(14¸ö)¡¢¹ã¶«(16¸ö)¡¢½­ËÕ(11¸ö)¡¢É½¶«(17¸ö)µÈ¡£¡£¡£ ¡£ ¡£


6731¶¥¼¶ÓÎÏ·(ÖйúÇø)-¹Ù·½ÍøÕ¾

ͼ2 2016Äêµ×ÖйúÔÚÔËÐÐÀ¬»øÈ¼ÉÕ·¢µçÏîÄ¿

Êý¾ÝȪԴ£º¹ú¼Òͳ¼Æ¾Ö£¬£¬ £¬£¬£¬£¬£¬£¬Öйú¹¤ÒµÆóÒµÊý¾Ý¿â


6731¶¥¼¶ÓÎÏ·(ÖйúÇø)-¹Ù·½ÍøÕ¾

ͼ3 ¡°Ê®ÈýÎ塱ʱ´ú¸÷Ê¡ÐÂÔöÉúÑÄÀ¬»øÈ¼ÉÕ´¦Öóͷ£ÄÜÁ¦Ä¿µÄÅÅÐò

Êý¾ÝȪԴ£º¹ú¼Òͳ¼Æ¾Ö


2017Äê×èÖ¹9Ô£¬£¬ £¬£¬£¬£¬£¬£¬ÌìϹûÕæµÄÀ¬»øÈ¼ÉÕ·¢µçÏîÄ¿ÒѾ­²»Ï°ë°ÙÖ®Êý¡£¡£¡£ ¡£ ¡£Ê¢ÔË»·±£¡¢Ê×´´ÇéÐΡ¢å«À¶ÇéÐΡ¢ÖйúÌì麡¢¹â´ó»·±£¡¢½õ½­¼¯ÍÅ¡¢ÆôʾɣµÂ¡¢¸ßÄÜÇéÐÎµÈÆóÒµ×÷Ϊ»·±£ÐÐÒµµÄٮٮÕߣ¬£¬ £¬£¬£¬£¬£¬£¬ÒѾ­ÂÊÏÈÄÃÏÂÁ˱鲼±±¾©¡¢°²»Õ¡¢Ð½®¡¢º£ÄÏ¡¢Õã½­µÈ¹ú½çµÄ¶à¸öÏà¹ØÏîÄ¿¡£¡£¡£ ¡£ ¡£


¾Ý²»ÍêÈ«Êý¾ÝÏÔʾ£¬£¬ £¬£¬£¬£¬£¬£¬2017Äê9Ô¹²¹ûÕæÁË15¸öÀ¬»øÈ¼ÉÕ·¢µçÏîÄ¿£¬£¬ £¬£¬£¬£¬£¬£¬Éæ¼°½ð¶î³¬40ÒÚ¡£¡£¡£ ¡£ ¡£Öйú¹â´óÂÌÉ«»·±£ÓÐÏÞ¹«Ë¾¹ûÕæµÄ3¸öÐÂÏîÄ¿£¬£¬ £¬£¬£¬£¬£¬£¬×ÜͶ×ÊÓâ9ÒÚÔª£¬£¬ £¬£¬£¬£¬£¬£¬Õã½­Ê¡º£ÑÎÏØµÄÀ¬»ø·¢µçÏîÄ¿µ¥±Ê¼ÛÖµÒ²ÔÚ5ÒÚ×óÓÒ£¬£¬ £¬£¬£¬£¬£¬£¬½­Î÷ÀÖÆ½ÊÐÀ¬»øÈ¼ÉÕÏîĿҲԤ¼ÆÍ¶×ÊÔ¼4.7ÒÚÔª¡£¡£¡£ ¡£ ¡£


6731¶¥¼¶ÓÎÏ·(ÖйúÇø)-¹Ù·½ÍøÕ¾

ͼ4 2017Äê9ÔÂÀ¬»øÈ¼ÉÕ·¢µçÏîÄ¿»ã×Ü

×ÊÁÏȪԴ£º¹ûÕæ×ÊÁÏÕûÀí


²»µ«ÔÆÔÆ£¬£¬ £¬£¬£¬£¬£¬£¬Ò»¾­Ò»ÖÜÄÚ¾ÍÓÐ4¸öÀ¬»øÈ¼ÉÕ·¢µçÏîĿǩԼÀֳɡ£¡£¡£ ¡£ ¡£9ÔÂ13ÈÕ£¬£¬ £¬£¬£¬£¬£¬£¬ÉϺ £»£»£»£»£»£»£ÇéÐÎͨ¸æ³Æ£¬£¬ £¬£¬£¬£¬£¬£¬Ç©ÊðÁËÃɳÇÏØÀ¬»øÈ¼ÉÕ·¢µçPPPÏîÄ¿;9ÔÂ14ÈÕ£¬£¬ £¬£¬£¬£¬£¬£¬¹â´ó¹ú¼ÊÖб꺣ÄÏÁêË®ÏØÀ¬»ø·¢µçÏîÄ¿;9ÔÂ15ÈÕ£¬£¬ £¬£¬£¬£¬£¬£¬Î°Ã÷»·±£ÌåÏÖ£¬£¬ £¬£¬£¬£¬£¬£¬¹«Ë¾ÒѾ­ÄÃÏÂÕÁÊ÷ÊÐÉúÑÄÀ¬»øÈ¼ÉÕÏîÄ¿½¨ÉèÔËÓª±êµÄ;9ÔÂ19ÈÕ£¬£¬ £¬£¬£¬£¬£¬£¬¹â´ó¹ú¼ÊÔÙ¶áÕã½­º£ÑÎÀ¬»ø·¢µçÏîÄ¿¡£¡£¡£ ¡£ ¡£


¶øÌá¼°À¬»øÈ¼ÉÕÏîÄ¿´óµ¥£¬£¬ £¬£¬£¬£¬£¬£¬²»¾ÃǰÒýÆð¾ª¶¯µÄÑζ¼»á¾²Âö¹¤ÒµÔ°ÇøÉúÑÄÀ¬»øÈ¼ÉÕ·¢µçPPPÏîÄ¿ÆßÇ¿½ÇÖð¸üÊÇÒýÈËÖõÄ¿¡£¡£¡£ ¡£ ¡£¸ÃÏîÄ¿½¨³Éºó£¬£¬ £¬£¬£¬£¬£¬£¬Ô¤¼ÆÈÕ´¦Öóͷ£¶¼»áÉúÑÄÀ¬»ø1400¶Ö£¬£¬ £¬£¬£¬£¬£¬£¬ÅäÌ×À¬»øÈ¼ÉÕ¯¡¢ÓàÈȹøÂ¯ÒÔ¼°ÄýÆûʽÆûÂÖ·¢µç»ú×飬£¬ £¬£¬£¬£¬£¬£¬×ÜͶ×Ê6.65ÒÚÔª£¬£¬ £¬£¬£¬£¬£¬£¬ÎüÒýÁ˰üÀ¨¹â´ó¹ú¼Ê¡¢ÖйúÌì麡¢ÉϺ£µçÆøµÈÔÚÄÚµÄÆß´óÆóҵ̨ͬ¾º¼¼¡£¡£¡£ ¡£ ¡£


ÂÛ¹æÄ££¬£¬ £¬£¬£¬£¬£¬£¬À´×ÔýÌåµÄÐÂÎÅÏÔʾ£¬£¬ £¬£¬£¬£¬£¬£¬ÎÒ¹ú½«½¨È«Çò×î´óÀ¬»ø·¢µç³§£¬£¬ £¬£¬£¬£¬£¬£¬ÈÕ´¦Öóͷ£ÄÜÁ¦½«´ï5000¶Ö£¬£¬ £¬£¬£¬£¬£¬£¬Ô¤¼Æ2020ÄêͶÔË¡£¡£¡£ ¡£ ¡£Õâ×ùÀ¬»øÈ¼ÉÕ³§½«×øÂäÓÚÉîÛÚÊн¼£¬£¬ £¬£¬£¬£¬£¬£¬½ÓÄÉ×îÏȽøµÄÊÖÒÕ£¬£¬ £¬£¬£¬£¬£¬£¬Îݶ¥ÆÌÉè4ÍòƽÃ×¹â·ü°å¡£¡£¡£ ¡£ ¡£¸ÃÐÞ½¨»¹½«Ô¤Áô¾°¹ÛͨµÀ£¬£¬ £¬£¬£¬£¬£¬£¬³ÉΪÏֳɵĽÌÓý»ùµØ¡£¡£¡£ ¡£ ¡£


ÁúÍ·ÆóÒµºôÖ®Óû³ö


¾­ÓɶàÄêÀ¬»ø·¢µç¹¤ÒµµÄÉú³¤£¬£¬ £¬£¬£¬£¬£¬£¬ÎÒ¹úÒѾ­ÓµÓÐÁËÒ»ÅúרҵÀ¬»øÈ¼ÉÕÔËάµÄ¹«Ë¾¡£¡£¡£ ¡£ ¡ £»£»£»£»£»£»£ÇéÐα £»£»£»£»£»£»£»¤µÚÈý·½ÖÎÀí½«´ÙʹÒÑÍùÕþ¸®ÈÏÕæµÄÇéÐÎÖÎÀíÏîĿתÈøøÃñÓªÆóÒµ»òÃñ¼ä×éÖ¯£¬£¬ £¬£¬£¬£¬£¬£¬ÒÑÍùÒÀÀµÉîÖ¿Õþ¸®Åä¾°¶øÊÖÒÕÔËÓªÒ»Ñùƽ³£»¯µÄÆóÒµ²»»áÔÙÊÇÊг¡ÖеÄÖ÷½Ç¡£¡£¡£ ¡£ ¡£Í¨¹ýÕþ¸®î¿Ïµ£¬£¬ £¬£¬£¬£¬£¬£¬´´ÔìÌõ¼þÈÃÉç»á×ÊÔ´½øÈëÊг¡£¬£¬ £¬£¬£¬£¬£¬£¬×÷ÓýÒ»ÅúÓµÓÐרҵ֪ʶµÄÈ˲Å£¬£¬ £¬£¬£¬£¬£¬£¬½¨ÉèÎüÒýÉç»á×ÊÔ´½øÈë»·±£ÁìÓòµÄͶ×ÊÔËÓª»úÖÆ½«Ê¹Î´À´Êг¡ÖÈÐòÒ»Ö±Ç÷ÓÚÍêÉÆ£¬£¬ £¬£¬£¬£¬£¬£¬ÐÐÒµ½«×ßÏòÔ½·¢¿µ½¡³¤ÆÚµÄÉú³¤¡£¡£¡£ ¡£ ¡£


µÚÈý·½ÖÎÀíÍÆ½øÀú³ÌÖУ¬£¬ £¬£¬£¬£¬£¬£¬Õþ¸®Ö¸µ¼Íƶ¯£¬£¬ £¬£¬£¬£¬£¬£¬µØ·½ÊÔµã̽Ë÷ÏÈÐУ¬£¬ £¬£¬£¬£¬£¬£¬ÐÐÒµ¼¯ÖжȼÌÐøÌá¸ß£¬£¬ £¬£¬£¬£¬£¬£¬µØ·½²úÄܽ«»òÐíÂʱ»ÐÐÒµÁúÍ·ÆóÒµÕûºÏ£¬£¬ £¬£¬£¬£¬£¬£¬À¬»ø·¢µç½¨³§Àú³ÌÖпÉÌṩ´ÓѡַÍýÏë¡¢µ½Õý³£ÔËӪȫÀú³ÌµÄÒ»ÌõÁú·þÎñ¡£¡£¡£ ¡£ ¡£Ç¿Ê¢µÄÔËÓªºÍ×ÊÔ´ÕûºÏÄÜÁ¦¡£¡£¡£ ¡£ ¡£Ïò»·ÎÀÁìÓòÑÓÉìµÄÄÜÁ¦¡£¡£¡£ ¡£ ¡£


½üÄêÀ´£¬£¬ £¬£¬£¬£¬£¬£¬À¬»øÈ¼ÉÕ·¢µçÐÐÒµ¼¯ÖжÈÒѾ­ÔÚÒ»Á¬ÉÏÉý£¬£¬ £¬£¬£¬£¬£¬£¬ÓÅÊÆÆóÒµÒÑÏÔ¶ͷ½Ç¡£¡£¡£ ¡£ ¡£¾Ý·½Ðñ×ÊԴͳ¼Æ£¬£¬ £¬£¬£¬£¬£¬£¬×èÖ¹2015Äêµ×£¬£¬ £¬£¬£¬£¬£¬£¬Ç°Ê®´óÀ¬»øÈ¼ÉÕÆóÒµµÄÊг¡Õ¼ÓÐÂÊÒѾ­¿¿½ü80%¡£¡£¡£ ¡£ ¡£¹â´ó¹ú¼Ê¡¢å«À¶ÇéÐΡ¢ÖйúÌì麡¢Î°Ã÷»·±£¡¢ÉϺ £»£»£»£»£»£»£ÇéÐΡ¢ÆôʾɣµÂ¡¢Ó¯·åÇéÐεÈ×ÅÃûÆóÒµÕùÏà½á¹¹À¬»øÈ¼ÉÕÏîÄ¿¡£¡£¡£ ¡£ ¡£


ÔÚÀ¬»øÈ¼ÉÕÐÐÒµµÄδÀ´Éú³¤ÉÏ£¬£¬ £¬£¬£¬£¬£¬£¬×¨ÒµÔËÓªÉ̵ľºÕùÓÅÊÆ½«Ô½·¢Í¹ÏÔ£¬£¬ £¬£¬£¬£¬£¬£¬Öð²½ÊµÏÖ¡°¹¤ÒÕÊÖÒÕˮƽ¼«Ö»¯¡¢½¨ÉèÔËÓª±ê×¼¼«Ö»¯¡¢»·±£¿£¿£¿ £¿ £¿£¿£¿ØÖÆÖ¸±ê¼«Ö»¯¡±£¬£¬ £¬£¬£¬£¬£¬£¬ÒÔ¸»ºñÔËÓªÂÄÀú¡¢×¼È·µÄ±¾Ç®¿ØÖÆÄÜÁ¦¡¢ÍêÉÆµÄÉÏÖÐÏÂÓÎÈ«¹¤ÒµÁ´½á¹¹ÊµÏÖÉç»áÐ§Òæ×î´ó»¯£¬£¬ £¬£¬£¬£¬£¬£¬ÔÚǧÒÚÊг¡¾ºÕùÖÐÍÑÓ±¶ø³ö¡£¡£¡£ ¡£ ¡£


¹ØÓÚ6731¶¥¼¶ÓÎÏ·
¹ØÓÚ6731¶¥¼¶ÓÎÏ· ÆóÒµÎÄ»¯ ×ÊÖÊÐÅÏ¢ ÉùÓþÐÅÏ¢
¾«Æ·°¸Àý
µçÁ¦Ïß·Ӧ¼±ÇÀÐÞϵͳ£¨ERS£© Ê©¹¤½¨Éè
½¹µãÊÖÒÕ
µçÁ¦Ïß·Ӧ¼±ÇÀÐÞϵͳ£¨ERS£© TSÐÂ̼ÏËάµ¼Ïß ¹â·ü·¢µç
ÐÂÎÅ×ÊѶ
֪ͨͨ¸æ ¹«Ë¾ÐÂΊýÌ屨µÀ ÐÐÒµ×ÊѶ
ÁªÏµ6731¶¥¼¶ÓÎÏ·

ÁªÏµµç»°£º020-38797541

ÔÚÏßQQ£º 2430586914

ÔÚÏßÓÊÏ䣺hfpowerzmx@126.com

ÓÊÕþ±àºÅ£º511400

ÁªÏµµØÖ·£º¹ãÖÝÊÐÌìºÓÇøÌìºÓÖ±½Ö148ºÅÌåÓýÎ÷Ô·302·¿

ÍøÕ¾µØÍ¼